H10亚型禽流感来袭!请做好防控准备!
发布时间:2025-02-18 发布人:华南生物 分类:技术专栏
H10亚型禽流感病毒广泛存在于野生鸟类、家禽、海豹和水貂中,随着H10的出现,不仅对家禽养殖业,对人类的健康也构成越来越大的威胁。2021年,中国江苏省镇江市就有一例人感染禽源H10N3流感病毒的报道。患者是一名42岁男性,因发热、咳嗽、疲劳、呼吸急促于2021年4月26日在中国江苏省镇江市句容人民医院就诊。2022年6月18日,浙江省一名饲养家禽的32岁男子,因咳血发烧而住院,最终确诊感染H10N3亚型流感病毒。在2022年的一篇由聊城大学、哈尔滨兽医研究所、国家林业和草原局、华东师范大学合作的论文中充
分研究了H10亚型禽流感病毒的流行与生物学特征,文章标题为《Emergence,Evolution, and Biological Characteristics of H10N4 and H10N8 Avian Inflfluenza Viruses in Migratory Wild Birds Detected in Eastern China in 2020》。发表于2022年4月7日的Microbiology Spectrum杂志,如下图所示:

文中作者从山东省黄河三角洲的水禽栖息地、天鹅湖湿地的黑尾鸥、野生天鹅和骨顶鸡中采集了23种甲型流感病毒,包含H1、H2、H3、H5、H9、H10亚型流感病毒,其中H10亚型流感病毒7种。见下表:

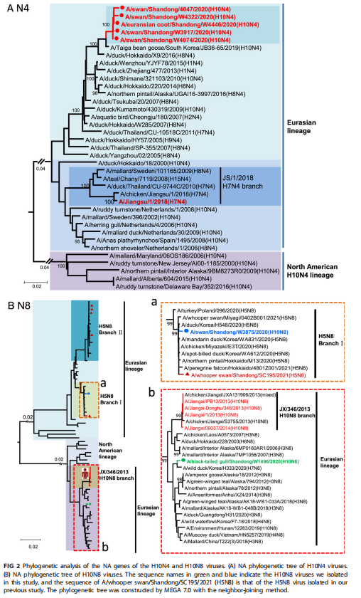
通过对HA、NA基因的进化分析,分离到的7种H10亚型流感病毒的HA基因属于欧亚谱系,与感染人类的H10亚型流感病毒在一个分支内,如下图所示:

分离到的H10N4亚型流感病毒的NA基因属于欧亚分支,H10N8的 NA基因则来源于2.3.4.4b分支的H5N8和野生鸟类的H3N8、H4N8和H10N8,如下图所示:

基于上述发现,作者猜测病毒的进化路径为:北美谱系的H10Nx病毒首先传播到阿拉斯加。2019年,随着候鸟迁徙传播到韩国,随后传播到孟加拉和中国东部地区。如下图所示:

作者测试了病毒的受体结合能力,结果表明H10N4和H10N8亚型流感病毒虽然优先与禽类受体结合,但已具备与人类受体结合的能力,见下图:

H10N4和H10N8亚型流感病毒在鸡和哺乳细胞中的复制能力较差,但在小鼠体内高效复制,并可导致小鼠肺部病变和体重下降。如下图所示:

H10N8亚型流感病毒在鸡体内复制时,病毒的主要复制部位有差异,有的病毒主要在肺和气管中复制,而有的主要在肠道和法氏囊中复制。
针对鸭,病毒在气管中的滴度高于肺脏,整个肠道和法氏囊均检测到病毒,其中直肠病毒滴度最高。其他脏器如脑、肝、脾中、胰腺、肾脏中病毒含量较低,见下图。

文章对H10N4和H10N8病毒的复制和传播进行了测试,发现H10亚型流感病毒在鸡群和鸭群中可以有效地复制和传播。特别是H10亚型流感病毒在鸭体内比在鸡体内更容易复制,这表明鸭是H10亚型流感病毒的易感宿主。H10亚型流感病毒感染不能诱导鸭子产生高水平的HI抗体,而鸡的HI抗体水平高于鸭。最终文章得出结论,候鸟中流行的H10亚型流感病毒具有通过粪便而污染环境导致传播给家禽的高潜在风险。

瑞普生物对2022年中国各个省份送检的805份样品做了H10检测,H10病原阳性率为4%;商品鹅、商品鸭、黄羽肉种鸡、白羽肉种鸡检出率较高,各地均有检出,且水禽检出率高,多为混合感染。如下图所示:

感染H10亚型禽流感的蛋鸡表现为不明原因产蛋下降。发病初期有呼吸道症状,排黄绿色稀便,产蛋率可在15天内下降15%以上,用抗生素治疗无效;采食量、死淘率、蛋品质、孵化率均正常。剖检变化见下图:

面对H10亚型禽流感病毒的威胁,各位养殖业同仁要做好防控准备。建立养殖场完善的生物安全体系;减少应激,提升禽群的健康水平;严禁鸡、鸭、鹅混养。
